跳到主要內容區
真理大學國際事務中心
Menu
回首頁
關於中心
中心目標與工作職責
中心主任
中心成員&業務職掌
中心所在位置
入學窗口
外國學生
僑生
陸生
短期研修陸生
姊妹校交換生
華語教學
國際交流
校級交換生
雙聯學制
求學心得
海外研習營
短期留學
最新消息
所有公告
招生資訊
境外學生
交換生
校外轉知
相關資源
入學事宜
境外生資源
相關國際獎學金
住宿&周邊景點
地圖&交通資訊
姊妹校
亞洲地區
歐美地區
非洲及大洋洲地區
活動報導
外賓來訪
華語研習團
境外學生
高教深耕計畫
法規&表單
中心辦法
中心表單
連結窗口
真理大學
華語文中心
行事曆
學生常用窗口
Q & A
English
Contact Us
Administrations
Academics
Study in AU
Google Translate
本功能需使用支援JavaScript之瀏覽器才能正常操作
首頁
境外學生入學窗口:外國學生
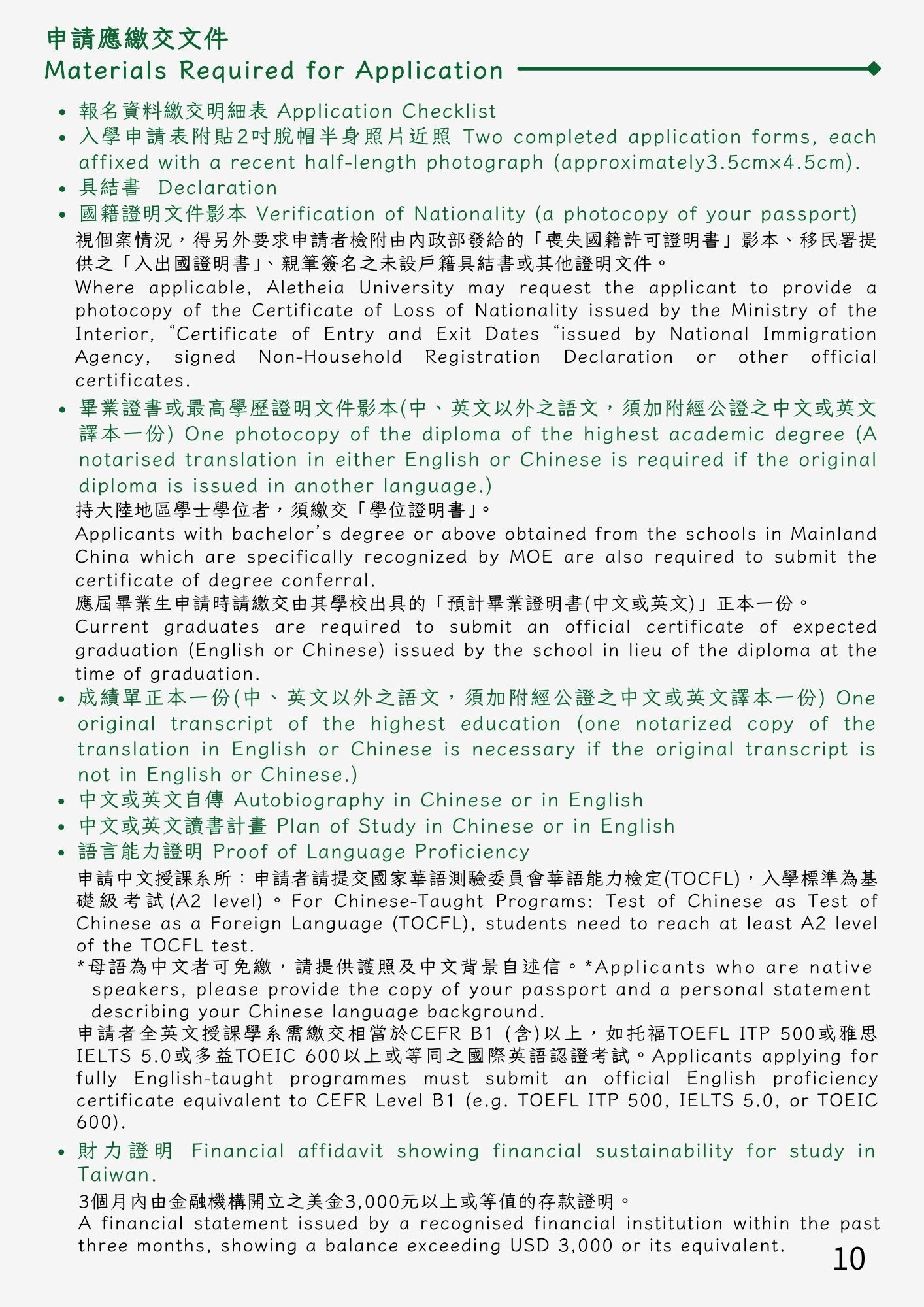
申請應繳交文件 Materials Required for Application
字體大小調整
小
中
大
本功能需使用支援JavaScript之瀏覽器才能正常操作
瀏覽數:
分享